Gas-kvas.com

Математические диктанты по значениям тригонометрических функций


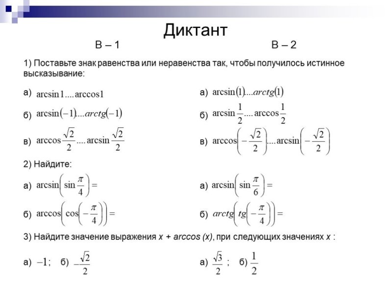
Математические диктанты по значениям тригонометрических функций представляют собой задания, в которых необходимо вычислить значение синуса, косинуса, тангенса и других тригонометрических функций для заданных углов. Это эффективный способ проверить навыки работы с тригонометрическими функциями, развить логическое мышление и точность расчетов. Для успешного выполнения таких заданий необходимо иметь хорошее понимание основных свойств тригонометрических функций и умение применять их на практике.


Свойства графиков тригонометрических функций
Свойства графиков тригонометрических функций

Тригонометрия 10 класс задания
Тригонометрия 10 класс задания
Скачать
Математический диктант 10 класс Алгебра тригонометрия
Математический диктант 10 класс Алгебра тригонометрия

Арифметический диктант 1 класс 1 четверть по математике
Арифметический диктант 1 класс 1 четверть по математике
Скачать
Математический диктант 10 класс
Математический диктант 10 класс
Скачать
Значения тригонометрических функций математический диктант
Значения тригонометрических функций математический диктант

Математические диктанты по значениям тригонометрических функций
Математические диктанты по значениям тригонометрических функций

Математический диктант по теме тригонометрические формулы
Математический диктант по теме тригонометрические формулы
Скачать
Математические диктанты
Математические диктанты
Скачать
Математический диктант 1 класс с ответами
Математический диктант 1 класс с ответами
Скачать

Смотрите онлайн или можете скачать на телефон или компьютер в хорошем качестве совешенно бесплатно. Не забывайте оставить комментарий и посмотреть другие фотографии и изображения высокого качества, например Математические диктанты умножение числа на произведение и Математические диктанты для детей дошкольного возраста из раздела Математические


Уважаемый посетитель, Вы зашли на сайт как незарегистрированный пользователь. Мы рекомендуем Вам зарегистрироваться либо зайти на сайт под своим именем.
Ваше имя: *
Ваш e-mail: *
  • Смайлы и люди
    Животные и природа
    Еда и напитки
    Активность
    Путешествия и места
    Предметы
    Символы
    Флаги
Код: Кликните на изображение чтобы обновить код, если он неразборчив
Введите код: